魔镜号
主页
魔镜号概况
魔镜号简介
历任领导
现任领导
机构设置
联系方式
师资队伍
师资概述
教师风采
冶金工程系
能源与动力工程系
新能源科学与工程系
新能源材料与器件系
实验中心
教育教学
本科生教育
研究生教育
安全教育
质量工程
科学研究
魔镜号公告
科研平台
科研团队
科研项目
科研成果
学术交流
主办期刊
党群建设
魔镜号公告
党建工作
工会工作
共青团工作
主页
魔镜号概况
魔镜号简介
历任领导
现任领导
机构设置
联系方式
师资队伍
师资概述
教师风采
冶金工程系
能源与动力工程系
新能源科学与工程系
新能源材料与器件系
实验中心
教育教学
本科生教育
研究生教育
安全教育
质量工程
科学研究
魔镜号公告
科研平台
科研团队
科研项目
科研成果
学术交流
主办期刊
党群建设
魔镜号公告
党建工作
工会工作
共青团工作
主页
魔镜号概况
魔镜号简介
历任领导
现任领导
机构设置
联系方式
师资队伍
师资概述
教师风采
冶金工程系
能源与动力工程系
新能源科学与工程系
新能源材料与器件系
实验中心
教育教学
本科生教育
研究生教育
安全教育
质量工程
科学研究
魔镜号公告
科研平台
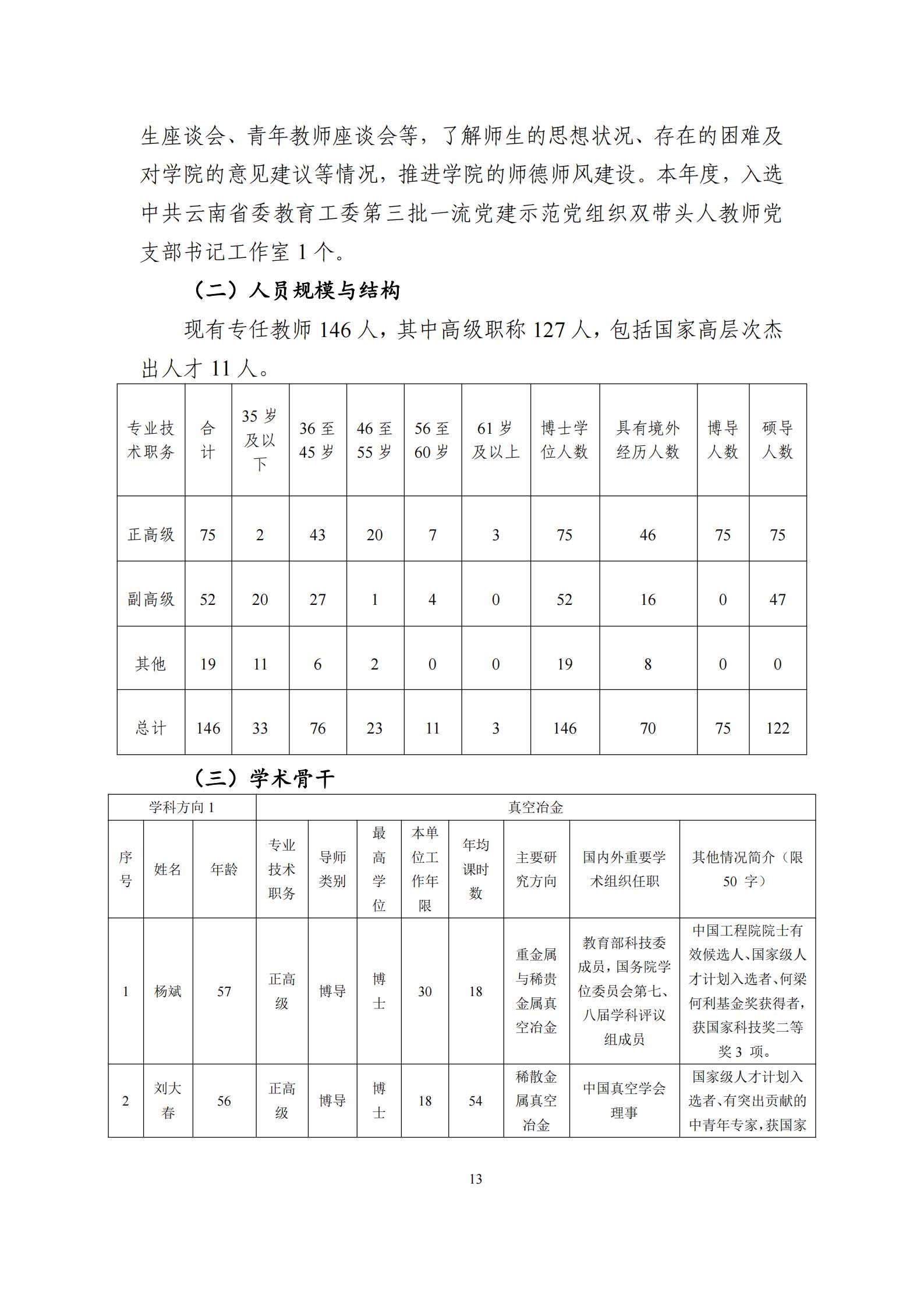
科研团队
科研项目
科研成果
学术交流
主办期刊
党群建设
魔镜号公告
党建工作
工会工作
共青团工作
学生工作
魔镜号公告
学工风采
奖励资助
本科生风采
荣誉榜
国际合作
合作交流
就业信息
校友之家
魔镜号公告
组织架构
流金岁月
校友交流
联系方式
文件下载
本科生
研究生
安全教育
科学研究
其他
学生工作
魔镜号公告
学工风采
奖励资助
本科生风采
荣誉榜
国际合作
合作交流
就业信息
校友之家
魔镜号公告
组织架构
流金岁月
校友交流
联系方式
文件下载
本科生
研究生
安全教育
科学研究
其他
教育教学
本科生教育
魔镜号公告
专业设置
人才培养
研究生教育
魔镜号公告
学位点简介
导师中心
研究生风采
安全教育
魔镜号公告
质量工程
教改项目
精品课程
学科竞赛
教学成果
魔镜号公告
当前位置:
主页
>
教育教学
>
研究生教育
>
魔镜号公告
>
正文
2022年度博士学位授权点建设年度报告(冶金工程)
发布日期:2025-03-14
浏览次数:
上一条:
2023年度博士学位授权点建设年度报告(冶金工程)
下一条:
2021年度博士学位授权点建设年度报告(冶金工程)